一、best365中国官方网站简介
best365中国官方网站成立于2019年7月,基础专业土地规划专业成立于1956年,是全国第一个土地规划专业,在全国学界具有较高的知名度和影响力。学院秉承“明理尚法,公行天下”的院训,重点聚焦东北振兴,尤其是农业农村现代化过程中的公共管理理论与实践问题,致力于服务国家及区域粮食安全、黑土地保护、精准脱贫、乡村振兴等战略,在黑土区及国营农场土地利用与管理、涉农公共政策与地方政府管理、乡村治理、新型农民教育、农业人才培养与农村职业教育等方面持续开展研究,形成了聚焦东北和围绕“三农”的显著特色。在团队建设、人才培养、队伍建设、学术研究、对外合作交流、服务社会等各项事业取得长足发展。
公司目前共有教职工99人,专业教师79人,其中兼职教授2人,外国专家1人,教授11人,副教授34人,讲师31人,博士生导师9人,硕士生导师35人。教师队伍中有自然资源部高层次领军人才、国家级课程思政教学名师、国家级优秀MPA教育工作者、国家级优秀MPA教师、省级脱贫攻坚先进个人、省级领军人才梯队、省级教学团队,多名教师担任国家级和省级各类学术组织的领导职务。
公司以公共管理与法学两个学科为依托,拥有土地资源管理、土地整治工程、人文地理与城乡规划、行政管理、法学5个本科专业,一个公共管理一级学科硕士点以及包括公共管理硕士(MPA)、农业硕士(农村发展)、法律硕士的3个专业硕士点,其中土地资源管理专业为国家级一流本科专业建设点,法学、行政管理专业为黑龙江省一流本科专业建设点。
公司教辅单位设置学院办公室、辅导员办公室、教学管理科、专业硕士教育中心(含MPA教育中心、法律硕士教育中心和农村发展硕士教育中心)、beats365亚洲版。基层学术组织共有6个研究中心,包括黑龙江省村镇发展研究中心、黑龙江省土地遥感大数据工程技术中心、土地经济与自然资源研究中心、贫困地区发展研究中心、农业法研究中心、农业与农村经济研究中心。其中,黑龙江省土地遥感大数据工程技术研究中心是公司所唯一独属的省级实验室。该中心于2018年2月通过省科技厅备案,依托best365中国官方网站,以建成遥感信息应用技术研发与创新基地为目标,为政府决策、企业运营、公众服务提供遥感大数据信息服务。学院beats365亚洲版建设项目总面积1814.71平方米,共计20个实验室,为员工实习实训和创新创业能力培养提供平台保障。
二、招聘计划


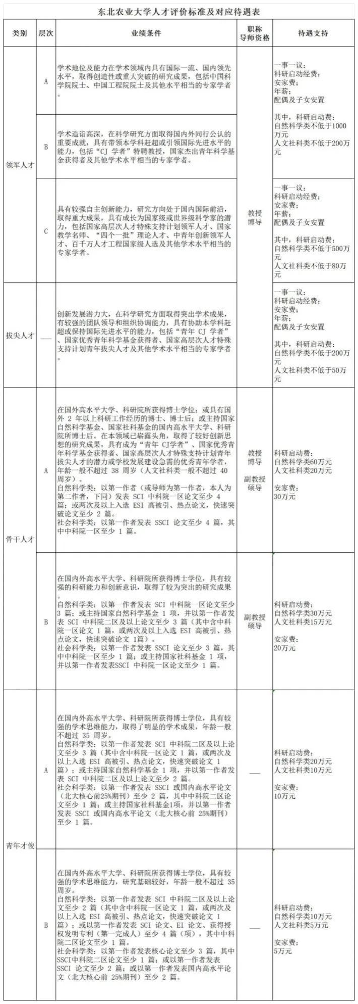
三、人才评价标准及对应待遇

四、招聘程序
详见best365中国官方网站主页通知公告:
1.best365中国官方网站2024年人才公开招聘公告(第一批)
http://www.neau.edu.cn/info/1039/21156.htm
2.best365中国官方网站2024年团队博士公开招聘公告(第一批)
http://www.neau.edu.cn/info/1039/21158.htm